上上分手游网,好玩的手机游戏尽在www.shangsf.com
您当前所在位置:首页 > 游戏资讯 > 无尽的拉格朗日两款免费舰船已就位,速来净化协议解锁!

无尽的拉格朗日两款免费舰船已就位,速来净化协议解锁!

时间:2025-11-28 15:07:50  作者:上上分手游网  来源:网络整理

不知不觉中,《无尽的拉格朗日-星际猎人》的净化协议已经开始了一个多月。我想知道玩家的情况和任务是否顺利进行?基地的发展效率是否在高效机器人的帮助下得到了有效的提高?它成功地抑制了那些困难的巨大损失堡垒吗?

在这里,小边有一个福利提示:当你专注于抑制巨大的丢失堡垒时,不要忘记完成协议的相关任务,你也可以获得星系独家奖励——由“雷火”改造的旧帝国SP系列船。它们可能是改变战争形势的关键力量。

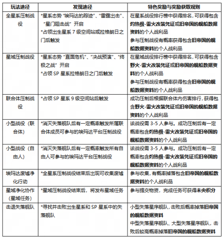
小编为您带来了获取SP船数据资料的主要玩法,帮助您快速将其纳入手下:

话不多说,让我们一起欣赏这两艘SP舰艇-野火护航艇和燃烧级驱逐舰的独特魅力吧~

野火-战术鱼雷护航艇/格斗护航艇是雷火公司在旧帝国野火护航艇的基础上开发的改进型号,比原版提高了机动性。

燃烧级-重炮驱逐舰/战术驱逐舰由雷火科技改装开发,配备双战斗结构,将进一步推动战场战斗的进化。

以上是小编为大家整理的。《 <无尽的拉格朗日两款免费舰船已就位,速来净化协议解锁!>》更多热门信息请关注上分手游网络

标签:

精品推荐
热门主题